尊敬的眼科同仁:
大家好!
为了促进青光眼疾病诊治新进展的经验分享和成果交流,由厦门大学附属厦门眼科中心主办、新利体育集团承办的 “青光眼高峰论坛”将于10月18日-19日召开。本次会议采用线上直播的形式举行,欢迎广大眼科专家及同仁参加此次“云”盛会。

厦门大学附属厦门眼科中心青光眼专科聚集国内一*的专家团队,专科设备齐全,技术 ,综合实力、手术量位居福建前*。专科拥有环球 的青光眼检查仪器和手术设备,对常规青光眼、难治性青光眼、先天性青光眼等疾病的诊断及医治水平达环球 水平。能够开展复合小梁切除术、小梁切开手术、青光眼联合白内障手术、青光眼引流阀植入手术、青光眼EXPRESS引流器植入手术、内窥镜下睫状体光凝手术、透巩膜睫状体光凝手术、环球较新微创手术(小梁消融术、真空负压小梁成形术、ABiC、MAT、GATT、UCP、KDB刀小梁切开术)等抗青光眼手术。专科在福建省 成立青光眼俱乐部,在人群中普及青光眼知识,为患者提供医治、保健、科普等多种服务。
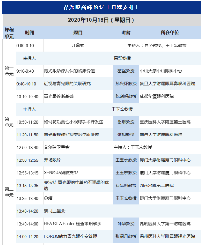
本届学习班主席由新利体育集团发展战略委员会主席葛坚教授、厦门大学附属厦门眼科中心青光眼学科带头人王玉宏主任共同担任。此外还有孙兴怀教授、陈晓明教授、朱益华教授、张旭教授、谢琳教授、孙红教授、傅培教授、吴仁毅教授、刘旭阳教授、王凯军教授、王军明教授等作为授课教师,强势助阵,课程精彩。本次学习班培训目标是加强国内青光眼医生的学术交流,更新青光眼的知识,了解青光眼环球较新研究进展,学习青光眼新的诊断医治方法,会议授予省级继续医学教育I类学分(项目编号:20200600031)。


























